williamhill威廉希尔官网

首页

团学工作

首页

团学工作

当前位置: 首页 >> 团学工作 >> 奖励资助 >> 正文

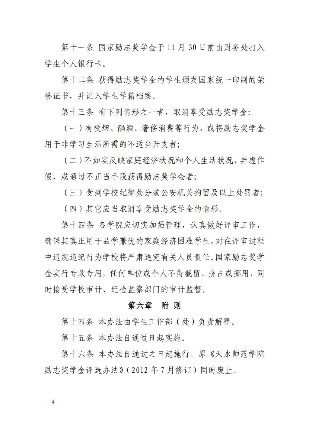
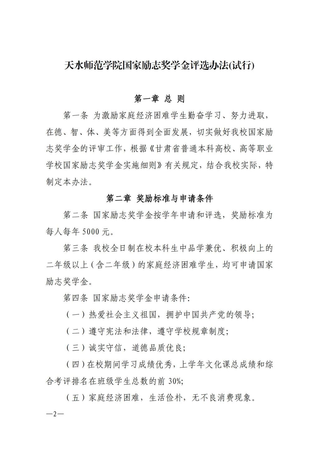
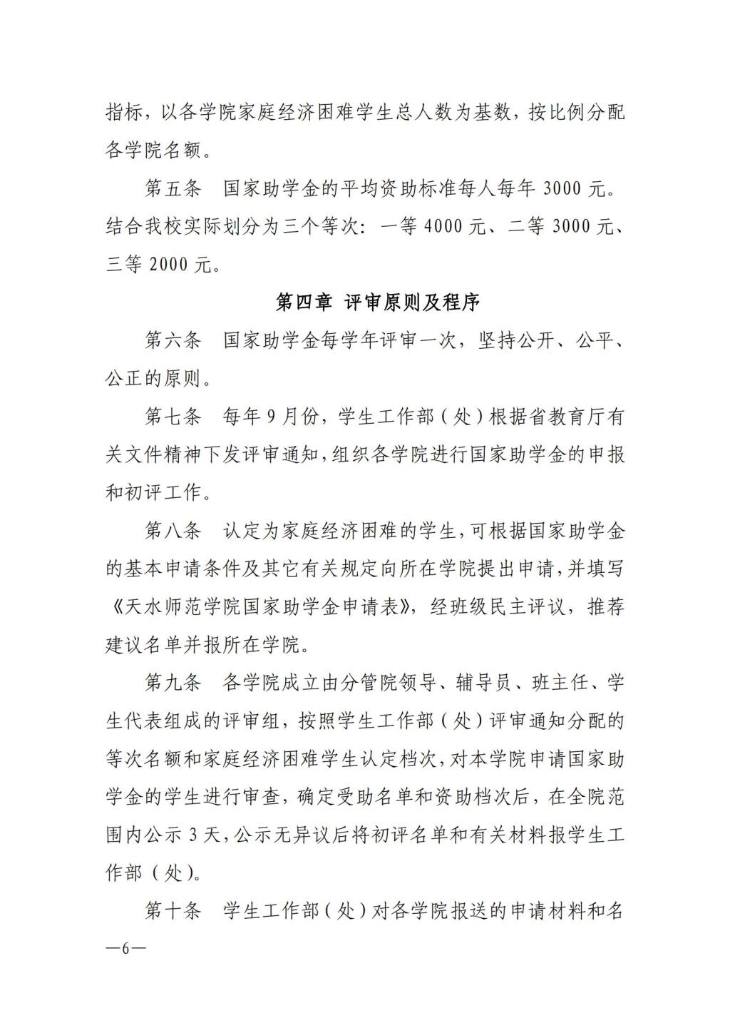
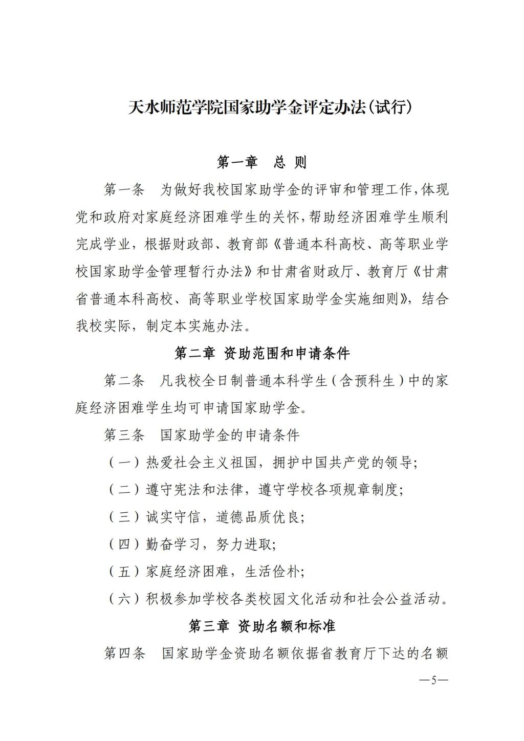
天水师范学院关于印发国家励志奖学金和国家助学金评定办法的通知

发布日期:2020年10月10日 23:48      发布者:教育学院      点击:[]

上一条:天水师范学院关于印发经济困难学生生活补助管理办法和学生临时困难补助管理办法(试行)等文件的通知
下一条:2019年甘肃省学生资助工作要点

关闭